Onboard Authorized Users (deprecated)
Overview
Highnote released a simplified model for Authorized Users that applies to both consumer and commercial card products. Going forward, all authorized users are Person account holder objects, even commercial products where the primary account holder is a Business account holder object.
An authorized user of a commercial card product is a cardholder with access to a card product, but with fewer permissions than the primary account holder.
On the Highnote platform, each authorized user is recognized as a separate entity.
For example, a business account holder can issue cards to employees as authorized users. Each employee is assigned a unique ID, regardless of whether they are associated with multiple cards under the same account, or have a shared user profile in your system.
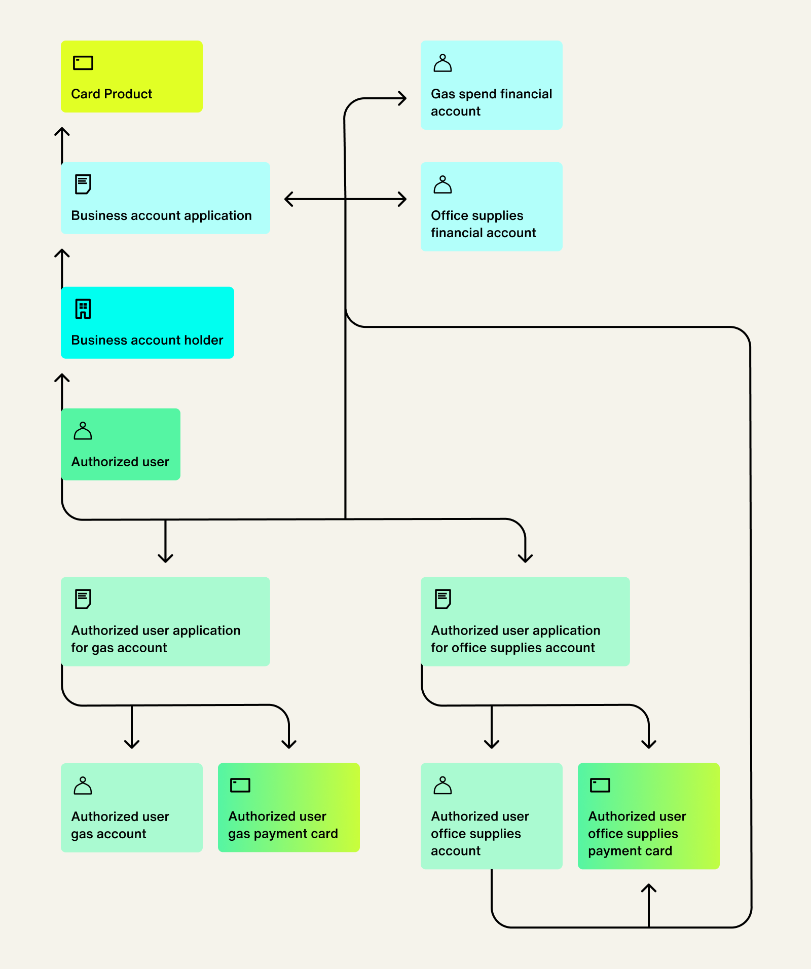
The following graphic shows the relationship of a single card product with an authorized user who has multiple applications and payment cards:

Prerequisites
- A Highnote account
- An API key, the API Explorer. or the Dashboard
- An account holder with approved application
- Authorized users feature enabled by the Highnote Support team. Contact support@highnote.com to have this feature enabled.
Categorized spending
Categorized spending is one use case for an authorized user of a commercial card. This use case requires the API to pass specific financial account IDs. For simpler use cases in the Dashboard, see Authorized users in the Support docs.
To configure an authorized user for categorized spending of a commercial card:
- Create individual financial accounts using a business account holder's application. Each financial account represents a different spending category. For example, you might have separate financial accounts for gas, groceries, and office supplies.
- Onboard authorized users under the business account holder.
- Open an application for the authorized user and pass the
financialAccountIdof the spend category financial account. - Issue cards to authorized users.
In this use case, each authorized user must be onboarded individually. If authorized users need access to multiple spending categories, they must apply to each financial account separately. One authorized user account may have several applications, financial accounts, and cards; each representing a different spend category.
Onboard an authorized user
Authorized users must be 18 or older and 100 or younger (to combat fraud and elder financial abuse); and their first names must be at least one character. For enhanced security, unboard authorized users with client tokens.
Before adding authorized users, you must onboard an account holder with an approved application.
When creating a new authorized user, you will pass the accountHolderId to establish the relationship with the account holder.
For extra security, you can generate a client token and tokenize authorized user information on your client before passing the data to Highnote.
When using the following mutation to create an authorized user, the following inputs are required:
nameemailphoneNumberbillingAddressdateOfBirth
CreateUSPersonAuthorizedUser
Query
mutation CreateUSPersonAuthorizedUser(
$input: CreateUSPersonAuthorizedUserInput!
) {
createUSPersonAuthorizedUser(input: $input) {
__typename
... on USPersonAuthorizedUser {
id
email
dateOfBirth
externalId
createdAt
updatedAt
name {
givenName
familyName
title
suffix
middleName
}
billingAddress {
streetAddress
extendedAddress
postalCode
region
locality
countryCodeAlpha3
}
phoneNumbers {
countryCode
number
label
}
identificationDocument {
socialSecurityNumber {
numberHash
countryCodeAlpha3
}
}
cardProductApplications {
edges {
node {
id
}
}
}
paymentCards {
edges {
node {
id
}
}
}
associatedAccountHolders {
pageInfo {
hasNextPage
hasPreviousPage
startCursor
endCursor
}
edges {
cursor
node {
... on USBusinessAccountHolder {
__typename
id
}
... on USPersonAccountHolder {
__typename
id
}
}
}
}
}
}
}
Variables
{ "input": { "accountHolderId": "ACCOUNT_HOLDER_ID", "personAuthorizedUser": { "email": "foo@example.com", "name": { "givenName": "Bill", "familyName": "Someone" }, "billingAddress": { "streetAddress": "123 Main Street", "postalCode": "60654", "locality": "Chicago", "region": "IL", "countryCodeAlpha3": "USA" }, "phoneNumber": { "countryCode": "1", "number": "5555555555", "label": "MOBILE" }, "identificationDocument": { "socialSecurityNumber": { "number": "123-21-1131", "countryCodeAlpha3": "USA" } }, "dateOfBirth": "1980-09-01", "externalId": "user-id-in-your-system" } } }
Result
{
"data": {
"createUSPersonAuthorizedUser": {
"__typename": "USPersonAuthorizedUser",
"id": "AUTHORIZED_USER_ID",
"email": "foo@example.com",
"dateOfBirth": "1980-09-01",
"externalId": "my-external-id",
"createdAt": "2021-07-07T23:22:30.475Z",
"updatedAt": "2021-07-07T23:22:30.475Z",
"name": {
"givenName": "Bill",
"familyName": "Someone",
"title": "Mr.",
"suffix": "Jr.",
"middleName": "Bob"
},
"billingAddress": {
"streetAddress": "123 Main Street",
"extendedAddress": "somewhere",
"postalCode": "60654",
"region": "IL",
"locality": "Chicago",
"countryCodeAlpha3": "USA"
},
"phoneNumbers": [
{
"countryCode": "1",
"number": "5555555555",
"label": "MOBILE"
}
],
"identificationDocument": {
"socialSecurityNumber": {
"numberHash": "some-hash",
"countryCodeAlpha3": "USA"
}
},
"cardProductApplications": [],
"paymentCards": [],
"associatedAccountHolders": {
"pageInfo": {
"hasNextPage": false,
"hasPreviousPage": false,
"startCursor": "cursorvalue",
"endCursor": "cursorvalue"
},
"edges": [
{
"cursor": "cursorvalue",
"node": {
"__typename": "USBusinessAccountHolder",
"id": "ACCOUNT_HOLDER_ID"
}
}
]
}
}
},
"extensions": {
"requestId": "REQUEST_ID"
}
}
Open application
After creating an authorized user, you must open an authorized user application and present your cardholder agreements. You can subscribe to notification events for updates on the application status.
Use the following mutation to open an authorized user application:
CreateAuthorizedUserCardProductApplication
Query
mutation createAuthorizedUserCardProductApplication(
$input: CreateAuthorizedUserCardProductApplicationInput!
) {
createAuthorizedUserCardProductApplication(input: $input) {
__typename
... on AuthorizedUserCardProductApplication {
id
applicationState {
status
}
financialAccount {
id
name
createdAt
}
accountHolderCardProductApplication {
id
applicationState {
status
}
}
authorizedUserSnapshot {
... on USPersonAuthorizedUserSnapshot {
authorizedUserCurrent {
id
}
name {
givenName
familyName
}
billingAddress {
streetAddress
locality
}
email
phoneNumbers {
label
number
}
dateOfBirth
}
... on USPersonAccountHolderSnapshot {
accountHolderCurrent {
id
}
name {
givenName
familyName
}
billingAddress {
streetAddress
locality
}
email
phoneNumbers {
label
number
}
dateOfBirth
}
}
applicationHistory {
pageInfo {
hasNextPage
}
}
updatedAt
createdAt
}
... on UserError {
errors {
errorPath
code
description
}
}
}
}
Variables
{ "input": { "authorizedUserId": "ps_ah01db72a5bed1494bbdb2065dd8185793b7", "accountHolderCardProductApplicationId": "ap_22pcgm6cade4bab91a4210a946fd02bcc53c5e", "financialAccountId": "ac_c022f0f6733c8e47462e9fd5b0c1a19729fe", "cardHolderAgreementConsent": { "consentTimestamp": "2025-04-16T04:46:56:234Z", "primaryAuthorizedPersonId": "ps_ah01db72a5bed1494bbdb2065dd8185793b7" } } }
Result
{
"data": {
"createAuthorizedUserCardProductApplication": {
"__typename": "AuthorizedUserCardProductApplication",
"id": "ap_22pcgme1c870b82b5b48f6be049003f990533f",
"applicationState": {
"status": "PENDING"
},
"financialAccount": {
"id": "ac_c022f0f6733c8e47462e9fd5b0c1a19729fe",
"name": "Primary account",
"createdAt": "2025-04-15T18:42:25.914Z"
},
"accountHolderCardProductApplication": {
"id": "ap_22pcgm6cade4bab91a4210a946fd02bcc53c5e",
"applicationState": {
"status": "APPROVED"
}
},
"authorizedUserSnapshot": {
"accountHolderCurrent": {
"id": "ps_ah01a290dd7d366c46b3a0a39e6e1f6dd670"
},
"name": {
"givenName": "Authorized",
"familyName": "User"
},
"billingAddress": {
"streetAddress": "642 Harrison St",
"locality": "San Francisco"
},
"email": "au@abc.com",
"phoneNumbers": [
{
"label": null,
"number": "1234567890"
}
],
"dateOfBirth": "2007-04-01"
},
"applicationHistory": {
"pageInfo": {
"hasNextPage": false
}
},
"updatedAt": "2025-04-17T04:45:57.217Z",
"createdAt": "2025-04-17T04:45:57.214Z"
}
},
"extensions": {
"requestId": "4e43ebaf-4248-9b64-b599-6e93236e90e6",
"rateLimit": {
"cost": 41,
"limit": 60060,
"remaining": 60019,
"asOf": "2025-04-17T04:45:57.469Z",
"complexity": {
"limit": 60060,
"remaining": 60019,
"cost": 41
},
"count": {
"limit": 60060,
"remaining": 60059,
"cost": 1
}
}
}
}
Issue payment card
If you choose to issue physical cards, during card personalization, the authorized user's first and last name are required for line 1. For more information on issuing physical cards, see the Print Physical Cards guide.
Once an authorized user has an approved application, you can issue a payment card to the authorized user.
Use the following query to issue a payment card to an authorized user:
IssuePaymentCardForAuthorizedUserApplication
Query
mutation IssuePaymentCardForAuthorizedUserApplication(
$input: IssuePaymentCardForAuthorizedUserApplicationInput!
) {
issuePaymentCardForAuthorizedUserApplication(input: $input) {
... on PaymentCard {
id
bin
last4
expirationDate
network
status
formFactor
cardProductApplication {
... on AuthorizedUserCardProductApplication {
__typename
id
}
}
}
}
}
Variables
{ "input": { "applicationId": "APPLICATION_ID", "options": { "activateOnCreate": true, "expirationDate": "2024-01-01T23:59:59Z" } } }
Result
{
"data": {
"issuePaymentCardForAuthorizedUserApplication": {
"id": "PAYMENT_CARD_ID",
"bin": "510520",
"last4": "0707",
"expirationDate": "2024-01-01T23:59:59Z",
"network": "MASTERCARD",
"status": "ACTIVE",
"formFactor": "VIRTUAL",
"application": null,
"cardProductApplication": {
"__typename": "AuthorizedUserCardProductApplication",
"id": "APPLICATION_ID"
}
}
},
"extensions": {
"requestId": "REQUEST_ID"
}
}
Find authorized user
Once an authorized user has been created, you can find authorized details, including associated applications and payment cards. Use the following query to find authorized user details:
GetUSPersonAuthorizedUser
Query
query GetUSPersonAuthorizedUser($id: ID!) {
node(id: $id) {
... on USPersonAuthorizedUser {
id
email
dateOfBirth
externalId
updatedAt
createdAt
name {
givenName
familyName
title
suffix
middleName
}
billingAddress {
streetAddress
extendedAddress
postalCode
region
locality
countryCodeAlpha3
}
phoneNumbers {
countryCode
number
label
}
associatedAccountHolders {
pageInfo {
hasNextPage
}
edges {
cursor
node {
__typename
... on USBusinessAccountHolder {
id
}
}
}
__typename
}
cardProductApplications {
pageInfo {
hasNextPage
}
edges {
cursor
node {
id
applicationState {
status
}
}
}
}
paymentCards {
pageInfo {
hasNextPage
}
edges {
cursor
node {
id
status
}
}
}
}
}
}
Variables
{
"id": "AUTHORIZED_USER_ID"
}
Result
{
"data": {
"node": {
"id": "AUTHORIZED_USER_ID",
"email": "foo@example.com",
"dateOfBirth": "1980-09-01",
"externalId": "my-external-id",
"createdAt": "2021-07-07T23:22:30.475Z",
"updatedAt": "2021-07-07T23:22:30.475Z",
"name": {
"givenName": "Bill",
"familyName": "Someone",
"title": "Mr.",
"suffix": "Jr.",
"middleName": "Bob"
},
"billingAddress": {
"streetAddress": "123 Main Street",
"extendedAddress": "somewhere",
"postalCode": "60654",
"region": "IL",
"locality": "Chicago",
"countryCodeAlpha3": "USA"
},
"phoneNumbers": [
{
"countryCode": "1",
"number": "5555555555",
"label": "MOBILE"
}
],
"identificationDocument": {
"socialSecurityNumber": {
"numberHash": "some-hash",
"countryCodeAlpha3": "USA"
}
},
"cardProductApplications": {
"pageInfo": {
"hasNextPage": false
},
"edges": [
{
"cursor": "some-cursor",
"node": {
"id": "APPLICATION_ID",
"status": "APPROVED"
}
}
]
},
"paymentCards": {
"pageInfo": {
"hasNextPage": false
},
"edges": [
{
"cursor": "some-cursor",
"node": {
"id": "CARD_PRODUCT_ID",
"status": "ACTIVE"
}
}
]
},
"associatedAccountHolders": {
"pageInfo": {
"hasNextPage": false,
"hasPreviousPage": false,
"startCursor": "some-cursor",
"endCursor": "some-cursor"
},
"edges": [
{
"cursor": "some-cursor",
"node": {
"__typename": "USBusinessAccountHolder",
"id": "ACCOUNT_HOLDER_ID"
}
}
]
}
}
},
"extensions": {
"requestId": "REQUEST_ID"
}
}